

员工事务从业者是指在高校员工事务部门从事工作,负责为员工提供课外教育,以及在某些情况下也承担课内教育和管理服务的个人。作为高校人才培养的重要力量,高校员工事务从业者的胜任力水平直接关乎到高校人才培养目标的实现程度和员工发展水平。根据文献数据统计,相关研究领域起步较早、文献数量最多、学术成果影响力较高的是美国,我国相关研究文献数量已位列国际第5名,但学术影响力相对较低。解析美国高校员工事务从业者胜任力标准(以下简称“美国胜任力标准”)的内容,调研美国胜任力标准的应用现状,分析美国胜任力标准应用的成效与不足,将为我国高校辅导员队伍专业化建设提供借鉴启示。
一、美国胜任力标准的代表性文件及内容解析
随着美国高等教育的发展,员工事务范围不断扩展,专业化水平不断提高,且相继满足以下6个专业性条件:高深专门化的知识和技能、健全的教育和培训系统、高度自治的专业组织、完善的组织章程和伦理规范、国家的法律保障、创造良好效益的服务定向。故而,美国胜任力标准应运而生。尤其是进入21世纪初,为更好地应对高等教育利益相关者的问责,美国相关专业协会陆续发布多份具有代表性的有关美国胜任力标准的文件,进一步推动提高美国高校员工事务从业者的管理服务水平。
(一)美国胜任力标准的文件制定、修订过程与推广方式
美国大学人事协会(American College Per‐sonnel Association,ACPA)和全美员工人事管理者协会(National AssociationofStudentPersonnelAdministrators,NASPA)是美国员工事务领域最大的综合性协会。ACPA与NASPA在美国胜任力标准制定、推广中发挥了巨大作用。
第一,美国胜任力标准的制定、修订过程。首先,ACPA与NASPA组建员工事务从业者专业胜任力标准联合工作小组,撰写构建或修订胜任力标准的草案;其次,通过邮件、座谈会等方式,邀请协会会员对草案进行评议和反馈;再次,工作小组汇编并分析反馈意见,将其提交给ACPA与NASPA的董事会;最后,在双方董事会联合举办的大会上,审议并通过最终文件。美国胜任力标准是动态的,随社会与高校发展以及利益相关者的要求而变化。根据对NASPA评估办公室主任John Hoffman的线上访谈了解到,目前协会每5年左右对文件进行1次审查或修订,当标准更加成熟后,将考虑延长审查周期为5至10年,给从业者、学者更多的时间去应用和研究,也为下一个工作小组修订文件提供更多的信息。
第二,美国胜任力标准的推广方式。首先,美国胜任力标准的文件在ACPA与NASPA官网可免费获取;其次,两个协会在年会和其他学术研讨会中,专门举办某一胜任力标准的分论坛;再次,两个协会都将相关研究和学术写作作为宣传、推广美国胜任力标准的重要举措,推动其成员通过撰写学术论文和专著来推广;最后,两个协会联合高校和其他组织围绕美国胜任力标准合作开发配套资源和新项目,强化推广。
(二)美国胜任力标准的代表性文件
2008年,ACPA与NASPA开始联合制定员工事务从业者胜任力标准,2010年联合发布了第一份权威的、具有里程碑意义的纲领性文件,即《员工事务从业者专业胜任力范畴》,初步构建了一套员工事务从业者通用的胜任力标准,是美国高校员工事务从业者专业化发展的标志,也意味着其员工事务进入一个新的时代。基于此文件,ACPA与NASPA综合考虑各职能领域专业协会文件、学术论著、应用现状、现实需要等,进行了2次审查与修订,2015年发布《员工事务教育工作者专业胜任力范畴》,2016年发布《ACPA/NASPA专业胜任力量表》(以下简称“《2016胜任力量表》”),形成了当前在美国高校具有较大影响力的3个“代表性文件”(见表1)。

(三)《2016胜任力量表》主要内容解析
《2016胜任力量表》是基于2010年、2015年文件修订的最新版本,用量表的方式对胜任力范畴进行测量和评价,指标上进一步细化、深入与拓展,其对胜任力范畴的阐释更明确、层次更清晰、可操作性更强,具有权威性和代表性。因此,本文选择《2016胜任力量表》进行深入解析。
第一,《2016胜任力量表》范畴及关系。胜任力范畴(Competency Areas)是对胜任力的类别划分及构成要素的界定,旨在定义从业者所需的广泛的职业知识、技能、品性。《2016胜任力量表》将高校员工事务从业者的通用胜任力范畴划分为10项,分别为:建议和支持;评估、评价和研究;法律、政策和治理;领导力;组织和人力资源;个人和伦理基础;社会正义和包容;员工学习和发展;技术;价值观、哲学和历史。这10项胜任力范畴之间的关系,呈现出重叠交叉与整体特征。这10项范畴构成了员工事务从业者胜任力的全部,只是在具体的员工事务从业者身上表现出程度的差异。
第二,《2016胜任力量表》职业等级划分及其构成。《2016胜任力量表》按照职业等级、胜任力维度为行列构建指标体系,用统一、简明的表述,传达对从业者的绩效和结构反馈的期望,帮助员工事务从业者确定成长范畴,制定个人发展规划,明确责任和要求,并促进同事就良好实践的做法达成共识,是目前员工事务从业者胜任力标准研究和实践成果的最新体现。
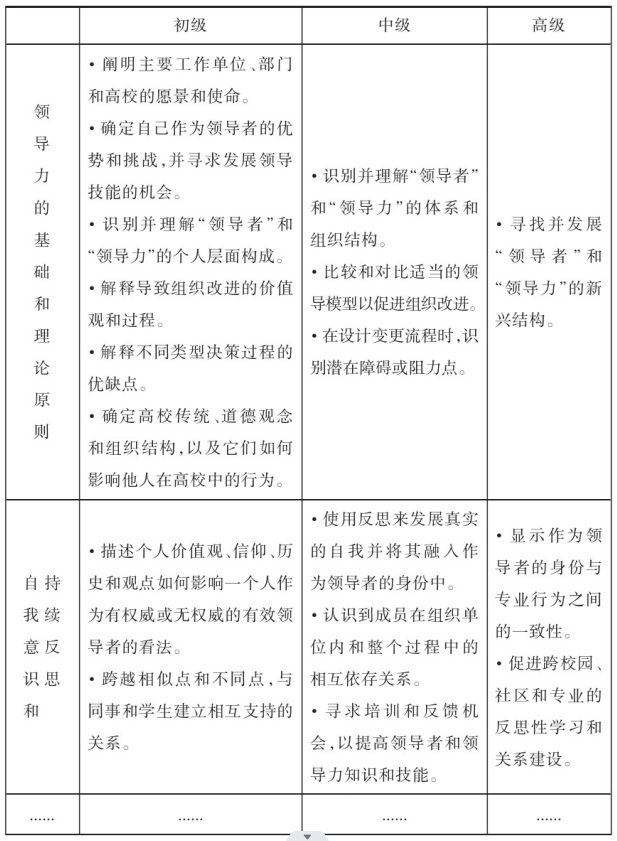
一是《2016胜任力量表》将员工事务从业者的职业等级划分为:初级、中级和高级。以“领导力”范畴为例,量表体现了对各级从业者领导力的具体要求(见表2)。通常职业等级越高,10个范畴的胜任力要求越高;极个别范畴指标达到中级要求后,则没有更高的要求。

二是《2016胜任力量表》中的胜任力维度是对胜任力范畴的描述,针对某一范畴的某一职业等级围绕对从业者知识、技能、品性的要求展开。“知识”包含指导员工事务实践的相关概念,相关法律、政策和道德理念,员工发展理论和学习理论等;“技能”是指基于专业知识的能力、最佳实践和行动,如目标设定、人际沟通、技术使用及评估等;“品性”(Dispositions)是基于教育者的价值观和动机的相对稳定的行为模式,如自主、对多样性的包容、平等、推动公民参与、批判思维以及对反馈的开放态度等,是美国“自由、宽容、民主、公平、个人主义”等社会核心价值观的演化与渗入,是将美国国家意志和精神融入到高校员工事务从业者价值观念及其职业行为,进而增强从业者的国家认同感。
二、美国胜任力标准的应用现状调研
2019年上半年,笔者在NASPA的协助下,向美国高校员工事务从业者、学者在线发放“美国高校员工事务从业者胜任力标准的应用现状调查问卷”。此问卷基于麦金利顾问公司制定的“美国高等教育标准促进委员会战略重点和可持续发展项目调查问卷”修订而成。截至2019年4月,共收到有效回复195份,覆盖范围相对广泛,具有一定的代表性。
(一)美国胜任力标准的主要用途与作用
问卷调查结果显示,美国胜任力标准的使用途径多样,前3项用途依次为:进行自我评估,制定自身发展规划(71.3%);确定部门员工的培训和专业发展计划(63.6%);对部门人员进行绩效评估(39%)。然而,绩效评估的最终目的不在于惩罚,而在于确定员工的胜任力是否欠缺,鼓励其参加相应的培训。美国胜任力标准发挥主要作用的调查结果与用途相互呼应。其中,认可其促进从业者的自我评估,提高胜任力水平的为86.7%;认可其提升员工事务的职业化与专业化水平,增强高校整体教育质量的为77.9%;认可其提高员工事务硕士准备项目的课程质量,确保未来入门级员工事务从业者的胜任力水平的为76.9%。
(二)对美国胜任力标准的熟悉和参与程度
美国员工事务从业者对美国胜任力标准的熟悉程度较高,75.6%的被访者选择了“非常熟悉”和“熟悉”,仅7.1%的被访者选择了“不熟悉”和“非常不熟悉”。同时,被访者第一次了解到美国胜任力标准的途径较多,首要途径是“通过硕士准备项目”,这与相关研究成果相互印证,第二途径是“通过加入相关专业协会”,体现了硕士准备项目及专业协会在推广和宣传美国胜任力标准方面,发挥了举足轻重的作用。ACPA与NASPA多次修订美国胜任力标准,根据调查显示,19.9%的被访者参与了美国胜任力标准的制定与修订、15.3%的被访者参与了意见征集、31.1%的被访者收到征集信息但并没有参与、33.7%的被访者完全没有参与。由此可知,ACPA与NASPA的确广泛征集了从业者的意见,但员工事务从业者积极参与制定和修订标准的意识并不算太高。
(三)对美国胜任力标准的阅读和使用状况
第一,员工事务从业者对美国胜任力标准的阅读和使用比例相对较高,并随着其更新与修订,使用比例呈现大幅增长态势。被访者对《员工事务从业者专业胜任力范畴(2010)》《员工事务教育工作者专业胜任力范畴(2015)》《2016胜任力量表》的阅读比例分别为48.2%、60%、77.4%,阅读并使用比例分别为29.2%、35.9%、55.9%。同时,仅有12.8%的被访者表示对《2016胜任力量表》不感兴趣或者不了解。由此可知,美国胜任力标准的普及度在不断提升,这与其定期审查修订、制定配套量表,并且日益受到学术界和高校的重视有关。
第二,不同职业等级的员工事务从业者与阅读、使用美国胜任力标准之间的关系。运用SPSS将二者进行相关性检验,结果显示职业等级与美国胜任力标准的皮尔逊相关系数r分别为0.305**、0.219*、0.145,相关系数逐渐减小,从非常显著到不相关(见表3)。由此可知,标准发布初期,从业者职业等级与阅读、使用美国胜任力标准状况呈正相关,即从业者的职业等级越高,阅读、使用美国胜任力标准的比例越高。然而,随着时间的推移,此相关性消失。产生这种现象的原因,一方面,更新后的标准可操作性和普及度提高,更容易被初级、中级从业者接受;另一方面,员工事务队伍的职业化水平持续增强,对专业标准的阅读、使用要求整体增高,从而使二者相关性消失。

第三,高校对美国胜任力标准的培训与使用状况。在被访者高校中,30.3%已经开展了美国胜任力标准的宣讲、学习小组等培训活动;25.6%已经将美国胜任力标准应用到入职测试、绩效评估等工作实践;还有部分高校计划开展相关培训或投入使用。但是,依然有37.4%的高校并未在日常工作中使用美国胜任力标准,也没有对其开展相关培训。
(四)美国胜任力标准的使用频率与障碍
问卷调查结果显示,《2016胜任力量表》比前期文件的使用频率更高,对其影响因素进行多元有序逻辑回归分析可知,性别、最高学历、职业等级对其使用频率的影响均不显著,高校类型则影响显著,即公立高校的员工事务从业者相对于其他类型高校,使用频率更低。同时,员工事务从业者在使用美国胜任力标准时,会遇到“缺乏操作指南或最佳案例”“与工作要求不完全符合”等障碍。围绕“不使用或低频率使用胜任力标准”的原因统计如下:一是其他协会亦出版相关美国胜任力标准,如何进一步增强自身标准文件在行业内的权威性值得思考;二是高校和从业者自我评估意识还有待提高;三是美国胜任力标准的宣传和推广力度有待增强。
(五)对美国胜任力标准的总体评价与期待
一是71.2%的被访者认为美国胜任力标准的指标设置“完全符合”与“基本符合”所在职位的具体情况和现实需求,由此可见,美国胜任力标准设置较为合理。二是被访者对美国胜任力标准的总体满意程度中的“非常满意”与“满意”占60.5%,总体满意度较高,但依然有提升空间。三是未来3—5年相关专业协会在美国胜任力标准的改进方向,调研结果依次为:提供最佳案例和操作指南等支持材料(73.8%),提高从业者使用专业标准的意识(70.8%),开展专业标准的培训、在线研讨会等(57.9%),扩大专业标准的宣传和影响力(48.7%),开发多种类型的员工事务从业者专业标准(44.6%),致力于完善和提升现有专业标准(38.5%)等,从而为专业协会后续改进工作提供重要指引,且首要改进方向可以确定为完善配套资源。
三、美国胜任力标准应用的成效与不足分析
(一)取得的成效
总体来看,通过专业协会持续性推进,美国胜任力标准的推广、使用取得了较大的成效,主要体现在以下几点。
第一,员工事务从业者对美国胜任力标准的熟悉程度较高。在被访者中,对其“非常熟悉”和“熟悉”的比例超过7成。伴随标准的更新与修订,配套资源的研发,美国胜任力标准普及度不断增高。从业者通过多种途径了解到美国胜任力标准,其中硕士准备项目、专业协会在宣传和推广方面,发挥着举足轻重的作用。
第二,员工事务从业者对美国胜任力标准的使用比例与频率增高。目前,大部分高校已经对其开展了宣讲、学习小组之类的培训活动,并将其运用到入职测试、绩效评估当中。文件发布后,从业者对标准的使用比例逐渐增高,且基本呈现出职业等级越高,使用比例越高的现象,但当其普及度达到一定程度时,此相关性消失。同时,私立高校员工事务从业者相对于公立高校的使用频率偏高。
第三,员工事务从业者对美国胜任力标准的认同度提升。胜任力和标准联合工作小组基于最新研究成果、应用现状等,广泛征集意见,使胜任力标准指标设置日益合理。同时,定期审查或修订美国胜任力标准,加入领域内核心的、新兴的知识和技能等,完善配套资源,使从业者对其总体满意度较高。
第四,推动高校员工事务队伍专业化发展。据调研可知,美国胜任力标准有利于促进从业者开展自我评估、推动高校对从业者进行针对性培训等,发挥了引导、改进、评估、规范等功能,对员工事务队伍专业化发展至关重要。
(二)存在的不足
第一,现有美国胜任力标准及配套资源有待完善。根据美国胜任力标准的使用频率与障碍的调查原因显示,美国胜任力标准亟须完善配套资源,如增加操作指南、最佳案例等,以提升其可操作性;同时,要根据职业发展需求等,持续优化现有标准,使指标体系更加符合从业者的岗位状况等,以提升其权威性、系统性。
第二,美国胜任力标准的宣传推广与培训力度有待加强。专业协会需要通过多样的方式,进一步向从业者宣传和推广美国胜任力标准及配套资源,并指导从业者在职能领域内实际操作,以扩大其知名度和可操作性。另外,目前依然有部分公立高校没有开展美国胜任力标准相关培训,也未在日常工作中使用,反映公立高校运用美国胜任力标准的评估意识和应用能力有待提升。
第三,员工事务从业者参与意识和自我评估意识有待提高。专业协会在制定与修订美国胜任力标准时,会征集从业者意见,但是从业者的参与热情并不算太高;同时,部分从业者仍有抵触情绪,评估意识还有待持续提升。
四、对我国高校辅导员队伍专业化建设的启示
我国教育行政主管部门高度重视高校辅导员队伍专业化建设,且为此作出了大量的努力。例如,2014年颁布《高等公司辅导员职业能力标准(暂行)》(教思政[2014]2号)、2017年修订发布《普通高等公司辅导员队伍建设规定》(教育部令第43号)等,推动了我国高校辅导员队伍的专业化建设。但辅导员队伍在职责定位、培养培训、评价体系等专业化发展方面仍存在诸多问题亟待解决。因此,进一步完善我国辅导员胜任力标准对引领、激励、科学评估辅导员专业化发展仍然具有重要的现实意义。中美两国在高校员工事务从业者胜任力标准建设方面有异曲同工之处。美国在胜任力标准的构建、修订、推广与应用方面的思路与做法,对我国辅导员队伍专业化、标准化建设具有重要借鉴意义。
第一,坚持社会主义核心价值观,将其融入胜任力标准体系。美国胜任力标准不仅囊括知识、技能,还包括渗透着社会核心价值观的品性要求,并且将“个人和伦理基础”“社会正义和包容”“价值观、哲学和历史”作为单独的胜任力范畴,以强调价值观的重要性。因此,我国在完善辅导员胜任力标准时,应将社会主义核心价值观融入到具体实践之中,增强辅导员的国家认同感与职业认同感。
第二,发挥专业协会的推动作用,确保参与主体的广泛性。员工工作领域的专业协会(如高校思想政治教育研究会、员工工作专业委员会等等)在胜任力标准的制定和推广中发挥着重要的作用。教育主管部门可借助专业协会的作用,广泛调动高校、学者、从业者等的参与热情,围绕辅导员胜任力标准的理论依据、指标体系、推广策略等进行深入探讨,进而制定出具有权威性的辅导员胜任力标准。
第三,定期进行审查或修订,加强系统性与可操作性。一是根据我国高等教育发展需求、辅导员职业需要等,定期审查或修订辅导员胜任力标准,使标准不断与时俱进。二是重点围绕各职级辅导员应掌握的专业知识、技能、品性来“分层次”“划重点”,促进胜任力标准的系统化。三是不断完善评估流程,丰富配套资源,提升胜任力标准的可操作性。
第四,发挥专业协会的作用,增强胜任力标准的推广与应用。一是教育主管部门发挥专业协会的作用,专业协会可整合力量,加强研究,开发多样化配套的操作指南、培训视频、最佳案例等;为不同层次高校、不同职业等级的辅导员提供针对性培训;深入高校开展指导工作,协助其应用胜任力标准及配套资源。二是在思想政治教育、高等教育管理等硕士专业中,开设胜任力标准的课程或培训项目,使未来准备从事辅导员工作的从业者具有初步的胜任力水平。
第五,提升辅导员自我评估意识,建立能力导向的分层培训体系。辅导员胜任力标准的推广与应用不是一蹴而就的,需要较长时间积淀和多方努力,究其主要原因,是辅导员对自我评估会呈现出“发现、质疑、抵触、参与和承诺”5个反应阶段。高校和专业协会可通过宣传、培训和提供学习材料等方式,缩短辅导员发现、质疑与抵触的时间,使其认识到评估的重要性和价值,对照发现自身专业水平的不足。值得注意的是,胜任力标准的最终目的不在于惩罚,而在于提升辅导员专业化水平,提高辅导员的归属感及其职业地位,实现对高校整体教育质量和员工全面发展的价值。因此,根据辅导员胜任力标准,围绕初级、中级、高级职业等级建立辅导员分层培训体系至关重要,可有效增强培训的针对性、系统性、可操作性与趣味性。



员工事务从业者是指在高校员工事务部门从事工作,负责为员工提供课外教育,以及在某些情况下也承担课内教育和管理服务的个人。作为高校人才培养的重要力量,高校员工事务从业者的胜任力水平直接关乎到高校人才培养目标的实现程度和员工发展水平。根据文献数据统计,相关研究领域起步较早、文献数量最多、学术成果影响力较高的是美国,我国相关研究文献数量已位列国际第5名,但学术影响力相对较低。解析美国高校员工事务从业者胜任力标准(以下简称“美国胜任力标准”)的内容,调研美国胜任力标准的应用现状,分析美国胜任力标准应用的成效与不足,将为我国高校辅导员队伍专业化建设提供借鉴启示。
一、美国胜任力标准的代表性文件及内容解析
随着美国高等教育的发展,员工事务范围不断扩展,专业化水平不断提高,且相继满足以下6个专业性条件:高深专门化的知识和技能、健全的教育和培训系统、高度自治的专业组织、完善的组织章程和伦理规范、国家的法律保障、创造良好效益的服务定向。故而,美国胜任力标准应运而生。尤其是进入21世纪初,为更好地应对高等教育利益相关者的问责,美国相关专业协会陆续发布多份具有代表性的有关美国胜任力标准的文件,进一步推动提高美国高校员工事务从业者的管理服务水平。
(一)美国胜任力标准的文件制定、修订过程与推广方式
美国大学人事协会(American College Per‐sonnel Association,ACPA)和全美员工人事管理者协会(National AssociationofStudentPersonnelAdministrators,NASPA)是美国员工事务领域最大的综合性协会。ACPA与NASPA在美国胜任力标准制定、推广中发挥了巨大作用。
第一,美国胜任力标准的制定、修订过程。首先,ACPA与NASPA组建员工事务从业者专业胜任力标准联合工作小组,撰写构建或修订胜任力标准的草案;其次,通过邮件、座谈会等方式,邀请协会会员对草案进行评议和反馈;再次,工作小组汇编并分析反馈意见,将其提交给ACPA与NASPA的董事会;最后,在双方董事会联合举办的大会上,审议并通过最终文件。美国胜任力标准是动态的,随社会与高校发展以及利益相关者的要求而变化。根据对NASPA评估办公室主任John Hoffman的线上访谈了解到,目前协会每5年左右对文件进行1次审查或修订,当标准更加成熟后,将考虑延长审查周期为5至10年,给从业者、学者更多的时间去应用和研究,也为下一个工作小组修订文件提供更多的信息。
第二,美国胜任力标准的推广方式。首先,美国胜任力标准的文件在ACPA与NASPA官网可免费获取;其次,两个协会在年会和其他学术研讨会中,专门举办某一胜任力标准的分论坛;再次,两个协会都将相关研究和学术写作作为宣传、推广美国胜任力标准的重要举措,推动其成员通过撰写学术论文和专著来推广;最后,两个协会联合高校和其他组织围绕美国胜任力标准合作开发配套资源和新项目,强化推广。
(二)美国胜任力标准的代表性文件
2008年,ACPA与NASPA开始联合制定员工事务从业者胜任力标准,2010年联合发布了第一份权威的、具有里程碑意义的纲领性文件,即《员工事务从业者专业胜任力范畴》,初步构建了一套员工事务从业者通用的胜任力标准,是美国高校员工事务从业者专业化发展的标志,也意味着其员工事务进入一个新的时代。基于此文件,ACPA与NASPA综合考虑各职能领域专业协会文件、学术论著、应用现状、现实需要等,进行了2次审查与修订,2015年发布《员工事务教育工作者专业胜任力范畴》,2016年发布《ACPA/NASPA专业胜任力量表》(以下简称“《2016胜任力量表》”),形成了当前在美国高校具有较大影响力的3个“代表性文件”(见表1)。

(三)《2016胜任力量表》主要内容解析
《2016胜任力量表》是基于2010年、2015年文件修订的最新版本,用量表的方式对胜任力范畴进行测量和评价,指标上进一步细化、深入与拓展,其对胜任力范畴的阐释更明确、层次更清晰、可操作性更强,具有权威性和代表性。因此,本文选择《2016胜任力量表》进行深入解析。
第一,《2016胜任力量表》范畴及关系。胜任力范畴(Competency Areas)是对胜任力的类别划分及构成要素的界定,旨在定义从业者所需的广泛的职业知识、技能、品性。《2016胜任力量表》将高校员工事务从业者的通用胜任力范畴划分为10项,分别为:建议和支持;评估、评价和研究;法律、政策和治理;领导力;组织和人力资源;个人和伦理基础;社会正义和包容;员工学习和发展;技术;价值观、哲学和历史。这10项胜任力范畴之间的关系,呈现出重叠交叉与整体特征。这10项范畴构成了员工事务从业者胜任力的全部,只是在具体的员工事务从业者身上表现出程度的差异。
第二,《2016胜任力量表》职业等级划分及其构成。《2016胜任力量表》按照职业等级、胜任力维度为行列构建指标体系,用统一、简明的表述,传达对从业者的绩效和结构反馈的期望,帮助员工事务从业者确定成长范畴,制定个人发展规划,明确责任和要求,并促进同事就良好实践的做法达成共识,是目前员工事务从业者胜任力标准研究和实践成果的最新体现。
一是《2016胜任力量表》将员工事务从业者的职业等级划分为:初级、中级和高级。以“领导力”范畴为例,量表体现了对各级从业者领导力的具体要求(见表2)。通常职业等级越高,10个范畴的胜任力要求越高;极个别范畴指标达到中级要求后,则没有更高的要求。

二是《2016胜任力量表》中的胜任力维度是对胜任力范畴的描述,针对某一范畴的某一职业等级围绕对从业者知识、技能、品性的要求展开。“知识”包含指导员工事务实践的相关概念,相关法律、政策和道德理念,员工发展理论和学习理论等;“技能”是指基于专业知识的能力、最佳实践和行动,如目标设定、人际沟通、技术使用及评估等;“品性”(Dispositions)是基于教育者的价值观和动机的相对稳定的行为模式,如自主、对多样性的包容、平等、推动公民参与、批判思维以及对反馈的开放态度等,是美国“自由、宽容、民主、公平、个人主义”等社会核心价值观的演化与渗入,是将美国国家意志和精神融入到高校员工事务从业者价值观念及其职业行为,进而增强从业者的国家认同感。
二、美国胜任力标准的应用现状调研
2019年上半年,笔者在NASPA的协助下,向美国高校员工事务从业者、学者在线发放“美国高校员工事务从业者胜任力标准的应用现状调查问卷”。此问卷基于麦金利顾问公司制定的“美国高等教育标准促进委员会战略重点和可持续发展项目调查问卷”修订而成。截至2019年4月,共收到有效回复195份,覆盖范围相对广泛,具有一定的代表性。
(一)美国胜任力标准的主要用途与作用
问卷调查结果显示,美国胜任力标准的使用途径多样,前3项用途依次为:进行自我评估,制定自身发展规划(71.3%);确定部门员工的培训和专业发展计划(63.6%);对部门人员进行绩效评估(39%)。然而,绩效评估的最终目的不在于惩罚,而在于确定员工的胜任力是否欠缺,鼓励其参加相应的培训。美国胜任力标准发挥主要作用的调查结果与用途相互呼应。其中,认可其促进从业者的自我评估,提高胜任力水平的为86.7%;认可其提升员工事务的职业化与专业化水平,增强高校整体教育质量的为77.9%;认可其提高员工事务硕士准备项目的课程质量,确保未来入门级员工事务从业者的胜任力水平的为76.9%。
(二)对美国胜任力标准的熟悉和参与程度
美国员工事务从业者对美国胜任力标准的熟悉程度较高,75.6%的被访者选择了“非常熟悉”和“熟悉”,仅7.1%的被访者选择了“不熟悉”和“非常不熟悉”。同时,被访者第一次了解到美国胜任力标准的途径较多,首要途径是“通过硕士准备项目”,这与相关研究成果相互印证,第二途径是“通过加入相关专业协会”,体现了硕士准备项目及专业协会在推广和宣传美国胜任力标准方面,发挥了举足轻重的作用。ACPA与NASPA多次修订美国胜任力标准,根据调查显示,19.9%的被访者参与了美国胜任力标准的制定与修订、15.3%的被访者参与了意见征集、31.1%的被访者收到征集信息但并没有参与、33.7%的被访者完全没有参与。由此可知,ACPA与NASPA的确广泛征集了从业者的意见,但员工事务从业者积极参与制定和修订标准的意识并不算太高。
(三)对美国胜任力标准的阅读和使用状况
第一,员工事务从业者对美国胜任力标准的阅读和使用比例相对较高,并随着其更新与修订,使用比例呈现大幅增长态势。被访者对《员工事务从业者专业胜任力范畴(2010)》《员工事务教育工作者专业胜任力范畴(2015)》《2016胜任力量表》的阅读比例分别为48.2%、60%、77.4%,阅读并使用比例分别为29.2%、35.9%、55.9%。同时,仅有12.8%的被访者表示对《2016胜任力量表》不感兴趣或者不了解。由此可知,美国胜任力标准的普及度在不断提升,这与其定期审查修订、制定配套量表,并且日益受到学术界和高校的重视有关。
第二,不同职业等级的员工事务从业者与阅读、使用美国胜任力标准之间的关系。运用SPSS将二者进行相关性检验,结果显示职业等级与美国胜任力标准的皮尔逊相关系数r分别为0.305**、0.219*、0.145,相关系数逐渐减小,从非常显著到不相关(见表3)。由此可知,标准发布初期,从业者职业等级与阅读、使用美国胜任力标准状况呈正相关,即从业者的职业等级越高,阅读、使用美国胜任力标准的比例越高。然而,随着时间的推移,此相关性消失。产生这种现象的原因,一方面,更新后的标准可操作性和普及度提高,更容易被初级、中级从业者接受;另一方面,员工事务队伍的职业化水平持续增强,对专业标准的阅读、使用要求整体增高,从而使二者相关性消失。

第三,高校对美国胜任力标准的培训与使用状况。在被访者高校中,30.3%已经开展了美国胜任力标准的宣讲、学习小组等培训活动;25.6%已经将美国胜任力标准应用到入职测试、绩效评估等工作实践;还有部分高校计划开展相关培训或投入使用。但是,依然有37.4%的高校并未在日常工作中使用美国胜任力标准,也没有对其开展相关培训。
(四)美国胜任力标准的使用频率与障碍
问卷调查结果显示,《2016胜任力量表》比前期文件的使用频率更高,对其影响因素进行多元有序逻辑回归分析可知,性别、最高学历、职业等级对其使用频率的影响均不显著,高校类型则影响显著,即公立高校的员工事务从业者相对于其他类型高校,使用频率更低。同时,员工事务从业者在使用美国胜任力标准时,会遇到“缺乏操作指南或最佳案例”“与工作要求不完全符合”等障碍。围绕“不使用或低频率使用胜任力标准”的原因统计如下:一是其他协会亦出版相关美国胜任力标准,如何进一步增强自身标准文件在行业内的权威性值得思考;二是高校和从业者自我评估意识还有待提高;三是美国胜任力标准的宣传和推广力度有待增强。
(五)对美国胜任力标准的总体评价与期待
一是71.2%的被访者认为美国胜任力标准的指标设置“完全符合”与“基本符合”所在职位的具体情况和现实需求,由此可见,美国胜任力标准设置较为合理。二是被访者对美国胜任力标准的总体满意程度中的“非常满意”与“满意”占60.5%,总体满意度较高,但依然有提升空间。三是未来3—5年相关专业协会在美国胜任力标准的改进方向,调研结果依次为:提供最佳案例和操作指南等支持材料(73.8%),提高从业者使用专业标准的意识(70.8%),开展专业标准的培训、在线研讨会等(57.9%),扩大专业标准的宣传和影响力(48.7%),开发多种类型的员工事务从业者专业标准(44.6%),致力于完善和提升现有专业标准(38.5%)等,从而为专业协会后续改进工作提供重要指引,且首要改进方向可以确定为完善配套资源。
三、美国胜任力标准应用的成效与不足分析
(一)取得的成效
总体来看,通过专业协会持续性推进,美国胜任力标准的推广、使用取得了较大的成效,主要体现在以下几点。
第一,员工事务从业者对美国胜任力标准的熟悉程度较高。在被访者中,对其“非常熟悉”和“熟悉”的比例超过7成。伴随标准的更新与修订,配套资源的研发,美国胜任力标准普及度不断增高。从业者通过多种途径了解到美国胜任力标准,其中硕士准备项目、专业协会在宣传和推广方面,发挥着举足轻重的作用。
第二,员工事务从业者对美国胜任力标准的使用比例与频率增高。目前,大部分高校已经对其开展了宣讲、学习小组之类的培训活动,并将其运用到入职测试、绩效评估当中。文件发布后,从业者对标准的使用比例逐渐增高,且基本呈现出职业等级越高,使用比例越高的现象,但当其普及度达到一定程度时,此相关性消失。同时,私立高校员工事务从业者相对于公立高校的使用频率偏高。
第三,员工事务从业者对美国胜任力标准的认同度提升。胜任力和标准联合工作小组基于最新研究成果、应用现状等,广泛征集意见,使胜任力标准指标设置日益合理。同时,定期审查或修订美国胜任力标准,加入领域内核心的、新兴的知识和技能等,完善配套资源,使从业者对其总体满意度较高。
第四,推动高校员工事务队伍专业化发展。据调研可知,美国胜任力标准有利于促进从业者开展自我评估、推动高校对从业者进行针对性培训等,发挥了引导、改进、评估、规范等功能,对员工事务队伍专业化发展至关重要。
(二)存在的不足
第一,现有美国胜任力标准及配套资源有待完善。根据美国胜任力标准的使用频率与障碍的调查原因显示,美国胜任力标准亟须完善配套资源,如增加操作指南、最佳案例等,以提升其可操作性;同时,要根据职业发展需求等,持续优化现有标准,使指标体系更加符合从业者的岗位状况等,以提升其权威性、系统性。
第二,美国胜任力标准的宣传推广与培训力度有待加强。专业协会需要通过多样的方式,进一步向从业者宣传和推广美国胜任力标准及配套资源,并指导从业者在职能领域内实际操作,以扩大其知名度和可操作性。另外,目前依然有部分公立高校没有开展美国胜任力标准相关培训,也未在日常工作中使用,反映公立高校运用美国胜任力标准的评估意识和应用能力有待提升。
第三,员工事务从业者参与意识和自我评估意识有待提高。专业协会在制定与修订美国胜任力标准时,会征集从业者意见,但是从业者的参与热情并不算太高;同时,部分从业者仍有抵触情绪,评估意识还有待持续提升。
四、对我国高校辅导员队伍专业化建设的启示
我国教育行政主管部门高度重视高校辅导员队伍专业化建设,且为此作出了大量的努力。例如,2014年颁布《高等公司辅导员职业能力标准(暂行)》(教思政[2014]2号)、2017年修订发布《普通高等公司辅导员队伍建设规定》(教育部令第43号)等,推动了我国高校辅导员队伍的专业化建设。但辅导员队伍在职责定位、培养培训、评价体系等专业化发展方面仍存在诸多问题亟待解决。因此,进一步完善我国辅导员胜任力标准对引领、激励、科学评估辅导员专业化发展仍然具有重要的现实意义。中美两国在高校员工事务从业者胜任力标准建设方面有异曲同工之处。美国在胜任力标准的构建、修订、推广与应用方面的思路与做法,对我国辅导员队伍专业化、标准化建设具有重要借鉴意义。
第一,坚持社会主义核心价值观,将其融入胜任力标准体系。美国胜任力标准不仅囊括知识、技能,还包括渗透着社会核心价值观的品性要求,并且将“个人和伦理基础”“社会正义和包容”“价值观、哲学和历史”作为单独的胜任力范畴,以强调价值观的重要性。因此,我国在完善辅导员胜任力标准时,应将社会主义核心价值观融入到具体实践之中,增强辅导员的国家认同感与职业认同感。
第二,发挥专业协会的推动作用,确保参与主体的广泛性。员工工作领域的专业协会(如高校思想政治教育研究会、员工工作专业委员会等等)在胜任力标准的制定和推广中发挥着重要的作用。教育主管部门可借助专业协会的作用,广泛调动高校、学者、从业者等的参与热情,围绕辅导员胜任力标准的理论依据、指标体系、推广策略等进行深入探讨,进而制定出具有权威性的辅导员胜任力标准。
第三,定期进行审查或修订,加强系统性与可操作性。一是根据我国高等教育发展需求、辅导员职业需要等,定期审查或修订辅导员胜任力标准,使标准不断与时俱进。二是重点围绕各职级辅导员应掌握的专业知识、技能、品性来“分层次”“划重点”,促进胜任力标准的系统化。三是不断完善评估流程,丰富配套资源,提升胜任力标准的可操作性。
第四,发挥专业协会的作用,增强胜任力标准的推广与应用。一是教育主管部门发挥专业协会的作用,专业协会可整合力量,加强研究,开发多样化配套的操作指南、培训视频、最佳案例等;为不同层次高校、不同职业等级的辅导员提供针对性培训;深入高校开展指导工作,协助其应用胜任力标准及配套资源。二是在思想政治教育、高等教育管理等硕士专业中,开设胜任力标准的课程或培训项目,使未来准备从事辅导员工作的从业者具有初步的胜任力水平。
第五,提升辅导员自我评估意识,建立能力导向的分层培训体系。辅导员胜任力标准的推广与应用不是一蹴而就的,需要较长时间积淀和多方努力,究其主要原因,是辅导员对自我评估会呈现出“发现、质疑、抵触、参与和承诺”5个反应阶段。高校和专业协会可通过宣传、培训和提供学习材料等方式,缩短辅导员发现、质疑与抵触的时间,使其认识到评估的重要性和价值,对照发现自身专业水平的不足。值得注意的是,胜任力标准的最终目的不在于惩罚,而在于提升辅导员专业化水平,提高辅导员的归属感及其职业地位,实现对高校整体教育质量和员工全面发展的价值。因此,根据辅导员胜任力标准,围绕初级、中级、高级职业等级建立辅导员分层培训体系至关重要,可有效增强培训的针对性、系统性、可操作性与趣味性。
