为深入贯彻学习习近平总书记关于读原著、学原文、悟原理的重要讲话精神,推动青年在理论学习过程中真正领会精神实质、把握精髓要义。4月11日晚,由永利集团官网总站团委、员工会、研究生会联合举办的“青年成长论坛”系列学术讲座邀请到了永利集团官网总站思想政治教育系执行主任、硕士生导师姜汪维副教授,为广大师生讲读《思想论战和政治经济学研究方法的科学呈现——基于<哲学的贫困>第二章的七个重要说明》第二讲,参会师生达百余人。
讲座伊始,姜老师首先回顾了第一讲中“第一个说明”和“第二个说明”的主要内容,再次强调了马克思的七个说明是政治经济学的重要概括,也是马克思主义理论的入门学科,因此我们要对剩余的重要篇目继续学习。随后,姜老师就《哲学的贫困》后“五个说明”为大家作了进一步阐释。

接续第一讲的内容,姜老师从“第二个说明”和“第三个说明”之间的关系开始讲解。他强调,“第二个说明”主要涉及生产关系的历史性所决定的原理和范畴的历史性,因此是纵向关系。“第三个说明”主要涉及社会有机体的组成部分之间的关系,因此是横向关系。对此姜老师从两个方面进行了解读。
一是关于逻辑先后与历史先后的关系。马克思在《1857-1858年经济学哲学手稿》的“导言”中有详细的说明。第三讲强调的是,蒲鲁东误把社会有机体的各部分之间的横向关系当成了纵向关系,但是他又不理解逻辑先后与历史先后的关系,误以为逻辑先后决定历史先后,所以导致了种种混乱。
二是马克思提出经济的社会形态是一个有机体。“运动、顺序和时间的唯一逻辑公式”实际上是“运动的、顺序的和时间的唯一逻辑公式”,总之是一种纵向的关系。而对于有机体来说,却是另外一种逻辑关系,即从细胞到组织再到器官,最后到有机体。马克思在《资本论》中是把商品当作资本主义社会的细胞,然后研究了它的组织、器官,最后研究了整个有机体。
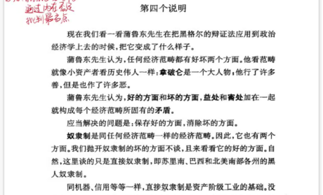
接下来针对“第四个说明”,姜老师从三个方面围绕马克思“蒲鲁东先生在把黑格尔的辩证法应用到政治经济学上去的时候,把它变成了什么样子”的论述进行了解读。
首先,对于“一分为二”,然后“取其精华、弃其糟粕”的方法,马克思指出:第一,关于对任何事物必须一分为二。“蒲鲁东先生认为,任何经济范畴都有好坏两个方面”。第二,关于矛盾是对立面的同一。“蒲鲁东先生认为,好的方面和坏的方面,益处和害处加在一起就构成每个经济范畴所固有的矛盾。”第三,关于解决矛盾就是要“取其精华、弃其糟粕”。保存好的方面,消除坏的方面。其次,在指出了蒲鲁东的伪辩证法的特征之后,马克思对蒲鲁东与黑格尔的关系作了分析。马克思举了一个会让我们的“辩证法家”感到骇人听闻的例子:奴隶制有它的好的方面,来阐释“蒲鲁东先生从黑格尔的辩证法那里只借用了用语。”最后,马克思指出了蒲鲁东的辩证法与黑格尔的辩证法的区别:事物自身的辩证法还是研究者的辩证法。
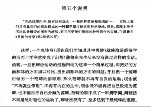
在“第五个说明”中,马克思集中阐明内部超越的辩证法与外部反思的伪辩证法的区别。姜老师认为,马克思在此引用蒲鲁东的话就是想要说明对于蒲鲁东来说,范畴的顺序不过是一种脚手架。一是没有生命的脚手架与辩证法的生命特征;二是只有两种辩证法:历史辩证法和观念(逻辑)辩证法;三是既然蒲鲁东既不理解历史辩证法,也不理解观念辩证法,他所理解的历史就只能是一种主观偏见而已。其次,关于研究者与研究对象的关系,马克思用了自身历史剧的“剧作者”和“剧中人”的比喻。最后,蒲鲁东的研究不属于马克思和恩格斯所说的这种历史科学,而仍然属于意识形态,他仍然是一个“意识形态家”。
“第六个说明”接续的是第五个说明中的“让我们来看看这些矛盾怎样行进以及它们怎样拖着蒲鲁东先生走吧”一句话。
姜老师强调,在“第六个说明”中马克思指出,蒲鲁东本来要说明原理和范畴在观念中的顺序,结果却由于既否认现实的历史又否认理念自身发展的历史而否认了任何历史,把“整个社会经济”当作自古以来就如此的东西,进而否定了经济的社会形态演进的历史。此外马克思还指出,蒲鲁东认为只有他自己能最终克服矛盾,以前的个人都做不到这一点。马克思引用蒲鲁东自己的话,说明了造成这一情况的原因恰恰在于蒲鲁东的办法是一种外部反思,即伪辩证法。试与马克思以前对黑格尔辩证法的描述相比就可以看出,蒲鲁东如此描绘的只不过是他在做外部反思时的心理感受。由于问题是伪问题,解决问题的辩证法是伪辩证法,因此问题的解决也只能诉诸蒲鲁东自己的成见,因而也是一种虚假的解决。这正是当代许多伪课题和伪研究成果的特征。
第四、五、六个说明都是评论外部反思的伪辩证法与内在超越的辩证法之间的区别。“第七个即最后一个说明”则是对马克思自己的唯物辩证法的应用。这部分首先谈了经济学家们的外部反思,然后谈了社会主义者的外部反思,最后谈了蒲鲁东试图实现经济学与社会主义结合的努力的失败。
姜汪维老师讲读的《思想论战和政治经济学研究方法的科学呈现——基于<哲学的贫困>第二章的七个重要说明》条理清晰、通俗易懂,不仅启示广老员工在读马克思主义经典时要忠于原著、不蔓不枝、条理清楚,把握住读原著、学原文、悟原理这个重要方法,而且激励广老员工自觉对表对标、及时校准偏差,为在新时代继续弘扬马克思主义精神,成为一名坚定的马克思主义者而不懈努力。
为深入贯彻学习习近平总书记关于读原著、学原文、悟原理的重要讲话精神,推动青年在理论学习过程中真正领会精神实质、把握精髓要义。4月11日晚,由永利集团官网总站团委、员工会、研究生会联合举办的“青年成长论坛”系列学术讲座邀请到了永利集团官网总站思想政治教育系执行主任、硕士生导师姜汪维副教授,为广大师生讲读《思想论战和政治经济学研究方法的科学呈现——基于<哲学的贫困>第二章的七个重要说明》第二讲,参会师生达百余人。
讲座伊始,姜老师首先回顾了第一讲中“第一个说明”和“第二个说明”的主要内容,再次强调了马克思的七个说明是政治经济学的重要概括,也是马克思主义理论的入门学科,因此我们要对剩余的重要篇目继续学习。随后,姜老师就《哲学的贫困》后“五个说明”为大家作了进一步阐释。

接续第一讲的内容,姜老师从“第二个说明”和“第三个说明”之间的关系开始讲解。他强调,“第二个说明”主要涉及生产关系的历史性所决定的原理和范畴的历史性,因此是纵向关系。“第三个说明”主要涉及社会有机体的组成部分之间的关系,因此是横向关系。对此姜老师从两个方面进行了解读。
一是关于逻辑先后与历史先后的关系。马克思在《1857-1858年经济学哲学手稿》的“导言”中有详细的说明。第三讲强调的是,蒲鲁东误把社会有机体的各部分之间的横向关系当成了纵向关系,但是他又不理解逻辑先后与历史先后的关系,误以为逻辑先后决定历史先后,所以导致了种种混乱。
二是马克思提出经济的社会形态是一个有机体。“运动、顺序和时间的唯一逻辑公式”实际上是“运动的、顺序的和时间的唯一逻辑公式”,总之是一种纵向的关系。而对于有机体来说,却是另外一种逻辑关系,即从细胞到组织再到器官,最后到有机体。马克思在《资本论》中是把商品当作资本主义社会的细胞,然后研究了它的组织、器官,最后研究了整个有机体。
接下来针对“第四个说明”,姜老师从三个方面围绕马克思“蒲鲁东先生在把黑格尔的辩证法应用到政治经济学上去的时候,把它变成了什么样子”的论述进行了解读。
首先,对于“一分为二”,然后“取其精华、弃其糟粕”的方法,马克思指出:第一,关于对任何事物必须一分为二。“蒲鲁东先生认为,任何经济范畴都有好坏两个方面”。第二,关于矛盾是对立面的同一。“蒲鲁东先生认为,好的方面和坏的方面,益处和害处加在一起就构成每个经济范畴所固有的矛盾。”第三,关于解决矛盾就是要“取其精华、弃其糟粕”。保存好的方面,消除坏的方面。其次,在指出了蒲鲁东的伪辩证法的特征之后,马克思对蒲鲁东与黑格尔的关系作了分析。马克思举了一个会让我们的“辩证法家”感到骇人听闻的例子:奴隶制有它的好的方面,来阐释“蒲鲁东先生从黑格尔的辩证法那里只借用了用语。”最后,马克思指出了蒲鲁东的辩证法与黑格尔的辩证法的区别:事物自身的辩证法还是研究者的辩证法。
在“第五个说明”中,马克思集中阐明内部超越的辩证法与外部反思的伪辩证法的区别。姜老师认为,马克思在此引用蒲鲁东的话就是想要说明对于蒲鲁东来说,范畴的顺序不过是一种脚手架。一是没有生命的脚手架与辩证法的生命特征;二是只有两种辩证法:历史辩证法和观念(逻辑)辩证法;三是既然蒲鲁东既不理解历史辩证法,也不理解观念辩证法,他所理解的历史就只能是一种主观偏见而已。其次,关于研究者与研究对象的关系,马克思用了自身历史剧的“剧作者”和“剧中人”的比喻。最后,蒲鲁东的研究不属于马克思和恩格斯所说的这种历史科学,而仍然属于意识形态,他仍然是一个“意识形态家”。
“第六个说明”接续的是第五个说明中的“让我们来看看这些矛盾怎样行进以及它们怎样拖着蒲鲁东先生走吧”一句话。
姜老师强调,在“第六个说明”中马克思指出,蒲鲁东本来要说明原理和范畴在观念中的顺序,结果却由于既否认现实的历史又否认理念自身发展的历史而否认了任何历史,把“整个社会经济”当作自古以来就如此的东西,进而否定了经济的社会形态演进的历史。此外马克思还指出,蒲鲁东认为只有他自己能最终克服矛盾,以前的个人都做不到这一点。马克思引用蒲鲁东自己的话,说明了造成这一情况的原因恰恰在于蒲鲁东的办法是一种外部反思,即伪辩证法。试与马克思以前对黑格尔辩证法的描述相比就可以看出,蒲鲁东如此描绘的只不过是他在做外部反思时的心理感受。由于问题是伪问题,解决问题的辩证法是伪辩证法,因此问题的解决也只能诉诸蒲鲁东自己的成见,因而也是一种虚假的解决。这正是当代许多伪课题和伪研究成果的特征。
第四、五、六个说明都是评论外部反思的伪辩证法与内在超越的辩证法之间的区别。“第七个即最后一个说明”则是对马克思自己的唯物辩证法的应用。这部分首先谈了经济学家们的外部反思,然后谈了社会主义者的外部反思,最后谈了蒲鲁东试图实现经济学与社会主义结合的努力的失败。
姜汪维老师讲读的《思想论战和政治经济学研究方法的科学呈现——基于<哲学的贫困>第二章的七个重要说明》条理清晰、通俗易懂,不仅启示广老员工在读马克思主义经典时要忠于原著、不蔓不枝、条理清楚,把握住读原著、学原文、悟原理这个重要方法,而且激励广老员工自觉对表对标、及时校准偏差,为在新时代继续弘扬马克思主义精神,成为一名坚定的马克思主义者而不懈努力。